yL23411永利集团官网登录
师大首页
联系我们
首页
永利概况
党员教育
学术科研
团学工作
永利集团
招生就业
本科生教育
研究生培养
学院简介
历史沿革
现任领导
机构设置
工作电话
校园风光
田家炳教育书院
校庆专栏
党建动态
支部建设
工会动态
学习资料
老一辈党员光荣榜
学术动态
项目申报
成果展示
北师大教师教育分中心
内蒙古民族教育研究基地
学工动态
学工队伍
学生会设置
研究生会设置
学生社团设置
日常管理
素质拓展
心理服务
就业指导
奖励资料
教师信息
教学团队
教学名师
学术与技术带头人
招生简章
就业指导
二学位教育
函授管理
教育学
学前教育
小学教育
教育技术学
特殊教育
公共事业管理
师范专业认证
规章制度
培养方案
质量工程
实习实践
专业介绍
招生简章
教学管理
培养方案
文件下载
通知公告
学院动态
通知公告
学术活动
您的位置:
首页
→
学院动态
→
通知公告
→ 正文
通知公告
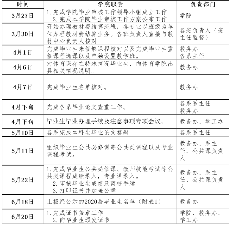
yL23411永利集团2020届毕业审核工作时间表
[日期:2020-04-17]
yL23411永利集团2020届毕业审核工作时间表